ГлавнаяСведения об образовательной организацииСтруктура и органы управления образовательной организацией

Структура и органы управления образовательной организацией

Сведения о структурных подразделениях (органах управления)
    Конференция работников и обучающихся ГБПОУ "АПК им. П.И. Пландина"
    • директор:
      Ермолаев Сергей Александрович - председатель
      Адрес:
      Нижегородская область, г. Арзамас, ул. Жуковского, д.2
      Телефоны:
    Совет ГБПОУ "АПК им. П.И. Пландина"
    • директор:
      Ермолаев Сергей Александрович - председатель
      Адрес:
      Нижегородская область, г. Арзамас, ул. Жуковского, д.2
      Телефоны:
    Педагогический совет
    • директор:
      Ермолаев Сергей Александрович, председатель
      Адрес:
      Нижегородская область, г. Арзамас, ул. Жуковского, д.2
      Телефоны:
    Методический совет
    • заместитель директора по УПР:
      Фирсова Светлана Валерьевна - председатель
      Адрес:
      Нижегородская область, г. Арзамас, ул. Жуковского, д.2
      Телефоны:
    Партнерский совет
    • Генеральный директор АО "АПЗ":
      Капустин Андрей Анатольевич - председатель
      Адрес:
      Нижегородская область, г. Арзамас, ул. Жуковского, д.2
      Телефоны:
    Студенческий совет
    • студентка 3 курса:
      Ноздрина Анастасия Анатольевна - председатель
      Адрес:
      Нижегородская область, г. Арзамас, ул. Жуковского, д.2
      Телефоны:
    Ресурсный центр
    • руководитель ресурсного центра:
      Митин Дмитрий Иванович
      Адрес:
      Нижегородская область, г. Арзамас, ул. Жуковского, д.2
      Телефоны:
    • Положение о ресурсном центре (PDF; 118.68 Кб )
      Подписано:
      22.04.2021 10:30:30
      ЕрмолаевСергей Александрович
      "ГОСУДАРСТВЕННОЕ БЮДЖЕТНОЕ ПРОФЕССИОНАЛЬНОЕ ОБРАЗОВАТЕЛЬНОЕ УЧРЕЖДЕНИЕ ""АРЗАМАССКИЙ ПРИБОРОСТРОИТЕЛЬНЫЙ КОЛЛЕДЖ ИМЕНИ П.И. ПЛАНДИНА"""

      Для проверки достоверности подписи щелкните по значку
      Положение о ресурсном центре
    Учебно-производственный комплекс
    • руководитель учебно-производственного комплекса:
      Годухин Алексей Николаевич
      Адрес:
      Нижегородская область, г. Арзамас, ул. Жуковского, д.2
      Телефоны:
      Эл. почта:
    • Положение об учебно-производственном комплексе (PDF; 147.3 Кб )
      Подписано:
      29.11.2024 10:24:10
      ЕрмолаевСергей Александрович(директор)
      "ГОСУДАРСТВЕННОЕ БЮДЖЕТНОЕ ПРОФЕССИОНАЛЬНОЕ ОБРАЗОВАТЕЛЬНОЕ УЧРЕЖДЕНИЕ ""АРЗАМАССКИЙ ПРИБОРОСТРОИТЕЛЬНЫЙ КОЛЛЕДЖ ИМЕНИ П.И. ПЛАНДИНА"""

      Для проверки достоверности подписи щелкните по значку
    Библиотека
    • заведующая библиотекой:
      Гаврилина Светлана Николаевна
      Адрес:
      Нижегородская область, г. Арзамас, ул. Жуковского, д.2
      Телефоны:
    • Положение (PDF; 329.96 Кб )
      Подписано:
      23.11.2022 11:22:41
      ЕрмолаевСергей Александрович(директор)
      "ГОСУДАРСТВЕННОЕ БЮДЖЕТНОЕ ПРОФЕССИОНАЛЬНОЕ ОБРАЗОВАТЕЛЬНОЕ УЧРЕЖДЕНИЕ ""АРЗАМАССКИЙ ПРИБОРОСТРОИТЕЛЬНЫЙ КОЛЛЕДЖ ИМЕНИ П.И. ПЛАНДИНА"""

      Для проверки достоверности подписи щелкните по значку
      Положение о библиотеке

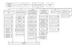
Схемы структурных подразделений (органов управления)
Структура и органы управления ГБПОУ "АПК им. П.И. Пландина"

Структура и органы управления ГБПОУ "АПК им. П.И. Пландина"


Представительства

Организация не имеет представительств



Филиалы

Организация не имеет филиалов